咨询热线: 18225968333
联系我们Contact us
全国咨询热线18225968333

公积金提取代办

公司地址:上海华能联合大厦

联系电话:13065553707

您的位置: 首页 > 本溪新闻中心
本溪新闻中心

本溪公积金提取审核不通过申诉材料_提取公积金审核失败怎么办

发布时间:2026-02-15 20:35:08

新年刚过,就在初七的那天哟,我去处理了一件令人糟心的事儿。公积金提取这一事项,结果被驳回了呢!

屏幕之上呈现的那行红色字迹,给人一种冰冷之感,毫无温度可言。就在那时,脑子里瞬间“嗡”的一声响。刚到年前的时候,自己看中的那一份小户型房产,首付款就单单差这一笔资金。房产中介不断进行催促,房屋的房东同样在催促,那种情形就仿佛觉得整个世界都处于跟你进行赛跑的状态,然而你却好似被一张纸张给阻拦在起跑的线上,无法顺利前行。

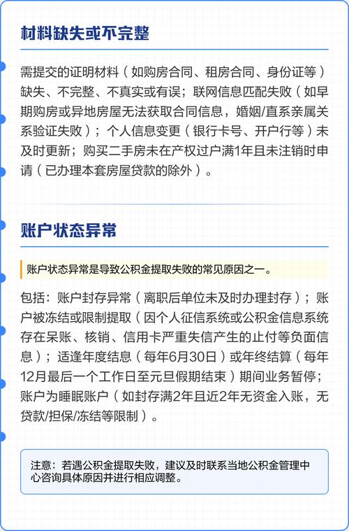
公积金提取失败常见原因

其实过后再思索,人家拒绝你,必定是存在缘由的。我的那种情形是,结婚证上面的名字与身份证相差了一个字,当初进行登记的时候是手写的,字迹潦草,录入系统的人大概也是眼睛花了。这种“已有的遗留问题”,系统它不认可。

在网上进行查询之后,发现了存在更为离谱的情况。天津有一位老哥,在去年的时候提取了十四万多元,声称是要进行全款买房,然而最终却被查出来购房这件事情根本就没有发生,从而成为了“骗提”行为,不但需要在限期内退回去,而且还登上了公告。就为了这么些钱,实在是不值得的哟!

公积金提取审核不通过申诉材料

公积金提取审核不通过申诉材料

申诉这事儿吧,说难也难,说简单也简单。关键就俩字:证据。

提取公积金需要什么材料证明

你需要去证实“你是你”,去证实“你媳妇为你媳妇”,去证实“那房子你确实是打算购买”。

那会儿,我把结婚证翻出来,又把户口本翻出来,还把身份证翻出来,之后跑到民政局去开了个证明,接着又去派出所盖了个章。我跑了三趟公积金中心,每一次去的时候都排着长队。窗口那儿的小姑娘脸都变绿了,然而还是耐着性子帮我进行核对。

怎么证明我的购房行为是真实的?

公积金提取审核不通过申诉材料

我的那位朋友,相较于我而言,情况更为糟糕。他所购置的乃是二手房,合同已然签订,款项也已支付,然而原房主却始终迁延着,迟迟未办理过户手续。当他前往提取相关款项时,却被要求必须提供“已完成过户”状态的房产证。他讲道,这不是纯粹瞎扯嘛,我提取钱的目的就是为了能够去办理过户呀。

这就是个死循环。但你还得解。

之后我给他出主意,把购房合同打印出来,把付款的银行转账记录打印出来,这里强调一定要是转账公积金提取审核不通过申诉材料公积金提取审核不通过申诉材料,千万别给现金,把房主的身份证复印件打印出来,把中介的证明打印出来,甚至把俩人聊微信约定过户日期的截图打印出来,这些打印好的东西形成厚厚一摞,然后交上去。

等了半个月,通过了。

公积金申诉需要哪些手续

对了,另外还有一件事情。要是你是由于单位没有给你按时进行缴存,从而导致账户状态出现问题,那么就必须要让单位开具“缴存承诺书”。而这个东西,一定得找到正确的人去办理。大公司办理流程缓慢,小公司老板或许都不明白。你必须要催促,采用软磨硬泡这样形态的催促。

公积金提取审核不通过申诉材料

有的时候公积金提取审核不通过申诉材料,真的是特别想骂娘,明明那是自己账户里面的钱,然取出来的时候,却比去借钱还要困难许多,可是又能有什么办法呢?规则就摆在那里,它所保护的是整个池子的安全,而被误伤的,恰恰就是像我们这样着急要用钱的普通老百姓。

听闻昨天新闻提及,市场监管总局对好几家平台进行了约谈,宣称要杜绝那种“内卷式”竞争。卷啊,实在是卷。我们这些身为普通人的,于生活当中卷入竞争,钱财在系统之内卷入竞争,最终卡在某个审核之处的节点上,无法动弹。

然而今日,也就是2月15号,这年就算是正式宣告过完了。新闻当中讲,今年乃是丙午马年,得要策马扬鞭、奋勇向前。我那份申诉材料,最终算是补齐了,明天还得再去一回。

怀揣着期望,这一回,能够顺遂畅达毫无阻碍。同样心怀期许,倘若你,也遭遇了这般状况,切莫着急,请要将资料依次整理浏览一番,缺少什么就去补充什么。那些映入眼中仿佛难以穿越逾越的沟坎,实际上,也仅仅不过是更多地来回奔跑几趟路径,更多地加盖几个印章的事情罢了。

就是,别再因为一个字,耽误了一个家。

在线客服
联系方式

热线电话

18225968333

上班时间

周一到周五

公司电话

13065553707

二维码
线